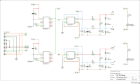
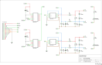
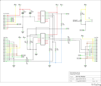
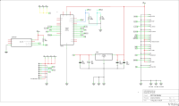
DIY TIG Welder

Design Files

This area stores all the current Fritzing design files for the DIY TIG Welder, including schematics and PCB designs. You are welcome to download and modify, or simply create Gerber files from them for production. I may at some point in the future provide Gerber files on their own to make it easier for people, however, at this point I see no reason to.

Firzing download page